Wieviel ist mein Unternehmen wert?
Gutachten für Unternehmensbewertung
Wann brauche ich ein Unternehmenswert Gutachten
Wann ist Unternehmensbewertung sinnvoll
Wir sind professionelle Unternehmenswerter und Sachverständige für die Firmenwert- und Preisermittlung mittelständischer Unternehmen. Nach unserer mehr als 10 jährigen Erfahrung wird in folgenden Fällen eine Unternehmensbewertung benötigt:
- Preisfindung bei Unternehmenskauf, -verkauf oder Beteiligungserwerb
- Betriebs- und marktwirtschaftliche Firmenwertermittlung
- Bestimmung steuerlicher Unternehmenswerte, Anteilswerte, Teilwerte, Verkehrswerte
- Anteilswertermittlung für GmbH Anteile und Anteilen von nicht börsennotierten AG s
- Geschäftsanteil-Bewertung und Unternehmensbewertung für GmbH, GmbH& Co KG, Kommanditgesellschaften, OHG, Einzelunternehmen und Praxen
- Preisermittlung bei Unternehmensnachfolgen oder Austritt einzelner Gesellschafter aus dem Unternehmen
- Gutachten zur Kauf- bzw. Verkaufsfähigkeit von Unternehmen bei Kreditfinanzierungen durch die Bank
- Unabhängige Unternehmenswertgutachten für Beteiligungsfinanzierungen
- Preisermittlungen bei Mitarbeiterbeteiligung und Management Buy Out
- Firmenwertermittlungen im Rahmen von Fördermittel - Anträgen
- Vermögenswertermittlung bei Familien- oder erbrechtlichen Auseinandersetzungen
- Firmenwertermittlung zur Ermittlung des Zugewinnausgleich bei Ehescheidungen in Familienunternehmen
- Unternehmenswertermittlungen im Rahmen der Testamentvollstreckung und Auseinandersetzung von Erbengemeinschaften
- Wertermittlungen bei Enteignungen
- Schadenswertermittlungen bei Schädigungen des Unternehmens
- Unternehmensbewertung im Rechtsstreit, Gerichtsverfahren, Schiedsgerichtsverfahren
Prozessbeschreibung Unternehmensbewertung
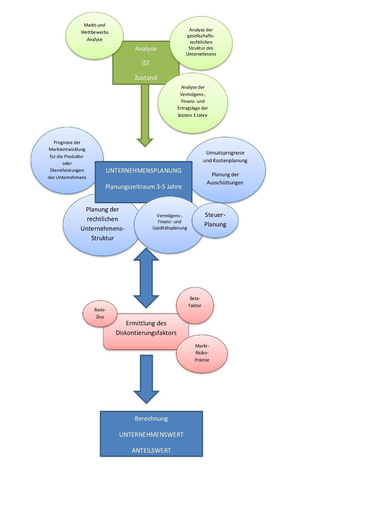
Um einen Firmenwert zu bestimmen sind in der Regel drei Prüfungsschritte vorzunehmen. Im ersten Schritt ist der IST Zustand des Unternehmens vorzunehmen. Dies geschieht durch eine Analyse der Markt- und Wettbewerbsposition des Unternehmens, einer Analyse der gesellschaftsrechtlichen Struktur und der Vermögens-, Finanz- und Ertragslage des Unternehmens in einem Zeitraum von 3 bis 5 Jahren vor dem Bewertungsstichtag. Im zweiten Schritt schließt sich die Unternehmensplanung an, sie bildet das Herzstück der Unternehmenswertermittlung. Der dritte Schritt zur Ermittlung eines Firmenwertes ist die Bestimmung des Diskontierungsfaktors.

