Bewertungsverfahren in der Unternehmensbewertung
Modifiziertes Ertragswertverfahren in der Unternehmensbewertung IDW S1
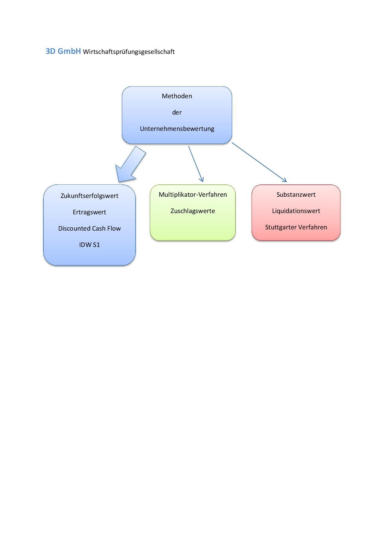
Gängige Verfahren der Unternehmensbewertung
sind das Ertragswertverfahren und das Discounted Cash Flow (DCF) Verfahren. Bei beiden Verfahren wird der Unternehmens- oder Anteilswert als Barwert der auf den Bewertungsstichtag abdiskontierten zukünftigen finanziellen Überschüsse des Unternehmens ermittelt. Gängige investitionstheoretische Verfahren der Betriebswirtschaftslehre wie das CAPM oder Tax CAPM Verfahren fließen in die Barwertermittlung ein. Der Standards des IDW (Institut der Wirtschaftsprüfer) S1 berücksichtigt diese Verfahren zur Unternehmensbewertung und basiert auf einem von der Finanzverwaltung, Gerichten und Banken anerkannten DCF-/Ertragswertverfahren. Die Bewertung für personenabhängige freiberufliche Unternehmen (Praxen, Kanzleien usw.) wird in der Regel durch das modifizierte Ertragswertverfahren, begleitend aber auch durch andere geeignete Verfahren berechnet.
Vereinfachte Verfahren Multiplikatorverfahren Substanzwertverfahren in der Unternehmensbewertung
Einfache Vergleichswertverfahren wie zum Beispiel Multiplikatorverfahren können als erste Anhaltspunkte für die Unternehmenswertermittlung dienen. Das Substanzwertverfahren oder das Stuttgarter Verfahren erfüllen die Anforderungen der modernen Unternehmensbewertung nicht. Der Liquidationswert eines Unternehmens dient in Ausnahmefällen als Wertuntergrenze in der Unternehmensbewertung.
Bewertungsverfahren
Die Bewertungsverfahren, die in Gutachten für Gerichte und das Finanzamt verwendet werden sind in der Regel standardisiert wie zum Beispiel durch das Institut der Wirtschaftsprüfer.

